李宁走向复苏?十张图带你看懂李宁公司的重新崛起
【-品牌观察】虽然多品牌的融合,可以看出李宁公司更大的野心,创新品牌不断入驻,却稀释了创立时的品牌理念,2010年相继推出的LNG和弹簧标主要面对高端消费人群和快时尚人群,使品牌定位更加模糊,加上产品不断提价,流失了很多注重价格的消费者。本着不想成为中国耐克的理念,盲目扩张,为后续经营失败埋下伏笔。
体育明星创立 形成多元化品牌组合
公司是中国家喻户晓的"体操王子"李宁先生在1990年创立的体育用品公司。从成立初期率先在全国建立特许专卖营销体系到持续多年赞助中国体育代表团参加国内外各种赛事;从成为国内第一家实施ERP的体育用品企业到不断进行品牌定位的调整,再到2004年6月在香港的上市,李宁公司经历了中国民族企业的发展与繁荣,也经历了2012 -2014年公司连续三年总亏损达30亿元的黑暗时期。
在公司的发展过程中,李宁公司形成了的多元化的品牌组合,李宁、李宁儿童、LNG和弹簧标作为李宁公司经营的主品牌。其中,李宁(LINING)作为最主要的品牌,是公司最先创立和发展的品牌,主要领域为专业运动和运动生活产品、鞋、配饰等,也是消费者最为熟悉的品牌;儿童服饰主要分为两类,kids主要服务于3-6岁,Young主要服务7-12岁儿童服饰于2017年新创立的品牌,因其物美价廉的特点,受到消费者喜爱,为李宁收入增长贡献不少。除李宁主品牌外,通过新创立和不断兼并收购,李宁还涉足高端运动户外、乒乓球及瑜伽健身等新创品牌,形成了多品牌的融合。
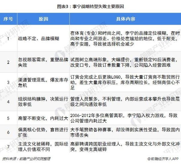
品牌定位不断调整 十年转型道路并不顺畅
虽然多品牌的融合,可以看出李宁公司更大的野心,创新品牌不断入驻,却稀释了李宁创立时的品牌理念,2010年相继推出的LNG和弹簧标主要面对高端消费人群和快时尚人群,使品牌定位更加模糊,加上产品不断提价,流失了很多注重价格的消费者。本着不想成为中国的理念,盲目扩张,为后续经营失败埋下伏笔。
转型失败的李宁公司在不断忽视客户需求,高层不断更迭的各种原因下,于2011年后,爆发经营危机,营收利润快速下降,到2012年亏损额已经达到575.67亿元,为解决亏损和库存,产品不断降价,打折促销,使品牌沦为低端行列,形成恶性循环,导致三年巨额亏损,直到2015净利润才转为正值。
品牌创始人回归,投资者信心增强
为扭转李宁转型失败导致的业绩连年亏损局面,2015年创始人李宁重新回归,确立了“提供李宁品牌体验价值”的目标,将公司定位由体育装备提供商改为“互联网+运动生活体验商”,并将口号“让改变发生”改回“一切皆有可能”,等各种战略改革后,重振旗鼓,使财务状况的逐渐回暖。
在经过各种战略的改革后,李宁于2015年营业收入开始上涨,到2017年,李宁公司的营业收入已经达到88.74亿元,较上年同比增加10.72%,2018年上半年,营业收入达到47.13亿元,净利润在2016年达到7.01亿元,增幅130.65%,虽然2017年有所下降,但整体处于恢复时期。
在经过三年的巨额亏损后,财务状况的回暖,营收和净利润大增,使投资者们的信心增强,这一现象在资本市场中快速体现,经过一年的调整,李宁公司的股价不断攀升,从2016年6月的3.17元每股上升到了如今9.4元每股,更加帮助了公司的恢复发展。
品牌重新定位 销售点不断扩张
创始人回归,战略改革,财务向好,李宁公司步入了发展的正轨,品牌重心重新定位,主要集中于国内低端市场,而销售渠道、销售门店主要分布在二、三和四线城市,主体战略为由三四线城市向上迁移,开始了新一轮的扩张,截至2018年7月份,公司销售渠道在二线城市占比最大,为40%,三、四线城市占比分别为21%和17%。
在品牌重新定位之后,李宁在市场重新找到了自己的位置,在战略稳定后,开始自2014年业务萎缩达到波谷后的渠道扩张,于2016年完成了主要在二、三线城市销售点的扩张计划,净增销售点共307个。但销售点的种类有所改变,2016年后,特许经销商的经营方式在不断强化,而直接经营零售在不断弱化,门店数量减少,李宁Young作为李宁集团多品牌策略的重要部分,在童装市场爆发的助力下快速发展,到2018上半年,门店数量增加631家,进一步提升了李宁品牌的竞争优势。
关注产品与营销 电商渠道助力未来发展
经过门店的快速扩张,李宁公司开始注重企业发展的本质,注重产品的营销,更新了销售策略,提出了产品要结合功能科技与创意文化,提升产品力,加上专业运动+时尚潮流资源布局,打造全方位营销,为了巩固品牌形象,结合专业运动赛事资源,潮流热点,制造话题,来提升品牌认可度,让李宁又重新回归消费者的视野。
除了品牌店的零售,为增加产品的销量,公司开辟了另一条销售道路。在电子商务如火如荼的今天,看准电商,为李宁公司的营收增长贡献大力,2016年电子商务渠道收入占比为14.3%,到2018年上半年,增加到20.4%,电子商务虚拟店铺业务按年录得30%-40%中段增长,随着李宁电商在收入和盈利能力进一步取得稳健的增长和提升,未来公司还会加强在电商方面的发展。结合来看,李宁业务发展前景看好,品牌复苏指日可待。











