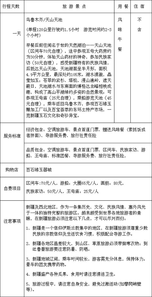
2013中国健身名山登山天山天池赛区攻略
【中国鞋网-登山活动】赛区指南——天山天池
瑶池边的优美牧场,夏日里的雪山
一、 赛区总览
“瑶池仙境世绝殊,天上人间遍寻无”。天山天池仿佛一位含羞的少女深藏于群山怀抱中湖面海拔1910米上下,呈葫芦状,水面约4平方千米。而天池,古称“瑶池”,又有冰池、神池、龙湫、龙潭之称。
天山是中亚东部地区的一条大山脉,横贯新疆的中部,古名白山,又名雪山,冬夏有雪,顶峰常年白雪皑皑,与山下的天池遥相呼应,湖光山色令人沉醉。天山天池景区以天池为中心,包括天池上下四个完整的山地垂直自然景观带。
半月形的天池在天山雪峰——博格达峰上,池中之水都是由冰雪融化而成,清澈透明,湖面波澜不惊,深蓝澄澈,湖水壁光无暇,晶莹如玉,像一面天然大镜子。四周群山环抱,绿草如茵,天池素有着“天山明珠”的盛誉。挺拔、苍翠的云杉、塔松,漫山遍岭,遮天蔽日。天山天池有着久负盛名的传说故事,加之新疆特有的天高、云盛,苍茫之感令人心情开阔。
天山天池“八大景观”:石门一线、龙潭碧月、顶天三石、定海神针、南山望雪、西山现松、海峰展、悬泉飞瀑。
天池五区:大天池北坡游览区、大天池游览区、十万罗汉涅槃木山游览区、姑娘庙游览区、博格达峰北坡游览区。每区八景,五区共四十景。
二、 登天山小贴士
1、 新疆全部用北时间,但乌鲁木齐位于东八时区,北京位于东六时区,故新疆与内地大多数城市有2小时时差,作息时间应退后两小时,活动安排通常在北京时间9:00-22:00之间;
2、 新疆地区早晚温差较大,需要注意防寒保暖,登山赛举办的8月,登山者应携带毛衣、外套或厚的运动服等,用于夜间御寒;
3、 乌鲁木齐是世界上离海洋最远的城市,属中温带大陆性干旱气候,空气湿度低,登山者应注意补水保湿;
4、 乌鲁木齐天山天池地势较高,紫外线强烈,建议女士可佩戴帽子、墨镜、防晒霜等,高山紫外线强烈,可做好防晒措施;
5、 因在登山过程中脚部易出汗,建议登山者随身多带一双棉质袜子,防止袜子湿滑摩擦脚部皮肤
三、 不可错过的专属风景
1、 雪峰博格达
天山以新构造运动著称于世界,独具一格的天池景观是大自然在漫长的地质历史演变岁月里为人类留下的珍贵遗产。天山天池以第四纪冰川遗迹和现代冰川、“时空隧道”地层刨面为主体的地质遗迹以及沙漠景区以沙漠、戈壁、雅丹地貌、古海陆相化石等地质胜迹景观,具有典型性、稀有性和极高的观赏性。
天山的雪峰——博格达峰上的积雪终年不化,人们因此而叫它“雪海”,远远望去,闪耀着银辉的雪峰雄伟壮观,在蓝天的映照下轮廓清晰,庄严神秘,令人如入化境。
2、 垂直松林
天山天池之树多为雪岭云杉,生长在海拔1500—2700米之间,至今已有4000万年的历史了。“西山观松”是天池八景之一。站在海北坝堤西望,林海茫茫,遮天蔽日;松涛阵阵,墨绿如屏。每至数九寒天,雪落松上,“半松翠绿半松白,千松万松成一松。
森林是天池重要的植物资源,在核心景区覆盖面积达41.5%。森林带是由雪岭云杉构成的山地寒温带针叶林,伴生有西伯利亚落叶松、欧洲山杨、密叶杨、白杨等乔木。灌木、小乔木还有枸杞、山楂、山柳、花楸、忍冬、圆柏、蔷薇等等。
从高山带到荒漠带,天山天池广泛分布着草甸、草原和荒漠植被,各种野花、野草、野蘑菇、野果实遍山满地,令人眼花缭乱,美不胜收,颇感大自然的神奇和博爱。
3、 定海神针
在天池北岸边有一棵郁郁葱葱、枝繁叶茂、傲然独立的古榆树,这就是天池八景之一的“定海神针”。相传当年王母娘娘开蟠桃盛会,广邀各路神仙,唯独没请瑶池水怪。席间水怪兴风作浪,搅得周天寒彻。王母娘娘怒不可遏,拔下头上的一枚碧玉簪,掷入水中降伏水怪,天池湖面顿时风平浪静,蟠桃会照常进行。忽然,那枚碧玉簪落地生根,化成了一棵榆树,镇守在池边。
在海拔近2000米的地方,一般不适于榆树生长,但这里却生长着一棵大叶榆和小叶榆杂交树,而且是仅此一棵。无论丰水期还是枯水期,水位怎么涨落都淹不到这棵神树,由于它的神奇性,人们称之为“定海神针”。
4、 冰川雪水
天池被誉为人间仙境,景区内不仅汇集了雪山、森林、草原、湖泊、瀑布和许多珍稀动植物等自然资源,还拥有惊天动地的地质形成历史。天池是古冰川运动的杰作,属冰碛湖。群山之中的封闭洼地,堵塞了冰雪融水和高山降水,终碛垄高达286米。在天池下方冰碛堤两端的东、西小天池,隔堤想望,如镜佩环,天成三池,一脉相通。而天池池水莹盈碧水,哗哗远响,其特色世间无二。
天池之水被誉为神奇之水,自古以来就有“神水”、“圣水”之称。清人王大枢在《西征纪程》中说天池之水“不增不减”,其实天池水一年中分丰水期和平水期,每年4-9月池水上涨,9月至次年4月池水下降,为一个轮回。天池活动水位在10-13米之间,水温年平均维持在7.4℃。天池水“洁不爱物”,主要由于早晚的上下山风,自然荡涤漂浮物,使池水清澈净碧,神奇无比。
5、 瑶池神话
天池以西王母瑶池史话为主旨,形成了历代道观建筑、历史记载和宗教故事积淀的西王母文化。在中国神话传说中,瑶池是天界下都,神仙的凡间后花园,是西王母的夏宫、沐浴之地。每每神仙想轻松、快乐之时,就会来这里开盛大的蟠桃会,各路神仙敞怀豪饮、琴棋书画交流游玩。更多的时候王母携七仙女以及更多的天界美人来此沐浴嬉戏,尽享清福。这里是人间与天堂互通的唯一陆路路径(另一路径为海路蓬莱仙岛)。这里集人间美景与精神自由于一体,是神的乐园,人的天堂。
而以博格达峰为背景、《七剑下天山》等天山剑侠小说为载体的武侠文化则更为世人所共知,古朴浪漫的神话传说、仙风道骨的道观文化、多彩浓郁的民族民俗文化等等,都使天池文化多彩多姿,魅力纷呈。
6、 天池诗赋园
天池诗赋园始建于2004年,位于天池北岸大坝之上,属于新开发的人工景点。天池北岸大坝是第四纪山谷冰川刨蚀作用形成的终碛垄,高达286米,是大自然创造的奇观。千百年来有很多政治家。专家学者。名人雅士都曾临池挥毫泼墨,赋诗作画,盛赞天池无限风光。为了充分展示丰富的天池名人文化,天池管委会选用新疆当地石材,聘请能工巧匠,镌刻天池历代诗词歌赋碑文,将其布于坝堤观景览胜之佳境,供中外游客观赏。
诗赋园中现有的诗词歌赋,上溯先秦古籍《穆天子传》中西王母与周穆王的瑶池对歌,下至现当代的名篇佳作。
7、 在天
天池一脉三潭。其中飞龙潭位于天池东北,距天池约500米,是天池水下泻形成的潭,习惯称东小天池。飞龙潭方圆数百米,地处深涧,自然地形极为奇绝。神话传说中是小飞龙的巢穴,故名“飞龙潭”。这里潭水澄碧,松柏密匝,断崖陡立,飞瀑奔流,烟云飘绕,自成一处幽静神秘,动静相宜,意境不凡的特殊景观。
[天山天池赛区攻略]
飞龙潭一潭挂两瀑。上接飞珠泻玉,瀑声如雷,落差数十米的“飞龙吐哺”瀑布,下泻“百丈崖”,形成飞流直下,含烟蓄翠,七彩飞虹的“悬泉瑶虹”瀑布。根据这一极具动感的壮丽景观及与龙有关的神话故事,后世文人给这里赋予了更贴切动听的名字——“飞龙在天”。飞龙潭下泄的深幽河谷称为飞龙涧。并有人行步道连贯,成为通往天池的一条花香鸟语相闻,潺潺流水相伴,满目青翠欲滴的重要路径。
8、 民族文化风情
以远古墓葬、岩画等草原历史文化为见证,新疆天山天池地区以现代哈萨克族为代表展现着鲜明地域特色的丝绸之路民族民俗文化。哈萨克族、维吾尔族、回族等多民族能歌善舞、性格奔放、热情好客,而其富有特色的民族服装更是令人眼花缭乱,美艳无比。
美丽的天池是天开的一幅画卷,千百年来令无数游人心醉神迷,李白、李商隐、邱处机、纪晓岚、王树楠、谢玉康、茅盾、郭沫若等历代文人写下了许多名篇佳作。刘少奇、周恩来、邓小平、江泽民、胡锦涛等党和国家领导人以及许多外国政要,社会名流先后登临揽胜。1990年8月,江泽民同志游览时赞叹:“像天池这样的美景,恐怕世界上也是少有的”。
9、 舌尖上的天山天池
乌鲁木齐作为新疆的首府,其富有民族特色的各色食品菜肴均可在此地品尝到。维吾尔族的抓饭、馕、拉面、烤羊肉、烤包子、酸奶子、油塔子、回族的揪片、拌面、粉汤、酥馍、烩面、炒面、凉粉,蒙古族的手抓肉、奶酪、奶豆腐、炖羊肉、火锅、熏肉、烤饼、油炸饼等等,无一不令人垂涎欲滴、食欲大增。
新疆大盘鸡口味鲜辣,吃起来酣畅淋漓;烤包子皮薄肉馅鲜,嫩肉油香;烤羊肉串香气扑鼻,令人欲罢不能;手抓饭则是油亮生辉、香气四溢、味道可口。
登山赛举办的八月,新疆“瓜果之乡”的瓜果正是成熟之际,苹果、葡萄、梨、桃、香蕉和柑橘甜味十足,哈密瓜、无花果、核桃、酸梅、沙枣极富当地特色,且物美价廉。
四、 景区地图
五、 交通
飞机
乌鲁木齐地窝铺国际机场,机场——乌昌——上沙河——米泉——吐乌大高速公路——S111线——天池游客集散中心,(距离约68公里)乘出租车150元左右;天池国旅在乌市西公园后门、红山体育馆门前、 乌市铁路局西单门前、乌市石化安排专车接送,票价40元/人 。
火车
乌鲁木齐火车南站,火车站——乌市东外环——苏州路——河滩路——吐乌大高速公路——S111线——天池游客集散中心,乘出租车120元左右;天池国旅在乌市西公园后门、红山体育馆门前、 乌市铁路局西单门前、乌市石化安排专车接送,票价40元/人。
自驾
从乌鲁木齐出发,沿216国道(高速路)或沿省道S303至省道S111线,距离约70公里。
六、 餐饮
1.烤全羊
是选择羯羊或周岁以内的肥羊羔为主要原料,羊宰杀后,去其蹄及内脏,用精面粉、盐水、鸡蛋、姜黄、胡椒粉和孜然粉等调成糊状,均匀地抹在羊的全身,然后用钉有铁钉的木棍,从头穿到尾,放在特制的馕坑里,盖严坑口,并要不断地翻动观察,约1小时左右即熟。
2.烤羊肉串
维吾尔语称之为 “喀瓦甫”,是维吾尔族的一种传统小吃 。
最原始的羊肉串用的钎子是、红柳是耐旱植物、多生长我国新疆、甘肃、内蒙古等地广泛分布。红柳枝细长而硬、粗细都差不多、通过炉火的烧烤、会散发出一些特有的香味、而且还环保。
现在的羊肉串,除了一般的烤羊肉串之外,还有竹签羊肉串、网油羊肉串,有的还用油炸,原料基本差不多。有的在烤之前,把羊肉片拌上蛋清和荧粉做成的糊,这样烤出来的羊肉串更加鲜嫩。
3.手抓饭
是糕点主食菜谱之一,以羊肉为制作主料,羊肉抓饭的烹饪技巧以焖菜为主,口味属于清香味。羊肉抓饭的特色:羊肉入味,胡萝卜和葡萄干软中带甜,米饭浸透各种香味。
吃抓饭有一定讲究,传统习馈是,先邀请客人们坐在炕上,当中铺干净餐布。随后,主人一手端盆,一手执壶,请客人淋洗净手。待全部客人净手完毕后,主人端来几盘抓饭,按2—3人一盘的间隔置放在餐布上,客人们一番谦让后,即用手从盘中抓吃。用手指将米团成小堆后送入口中。抓吃时,务必注意,不得洋洋洒洒。抓饭之名由此而来。但一些家庭招待汉族客人,也有例外,备有小勺 。
4.羊杂碎
由羊的头、蹄、血、肝、心、肠、肚、等混合烩制而成,故又名“羊杂烩”。羊杂碎,贵在羊杂碎杂、碎。不杂不碎,吃起来就没滋味。羊杂碎集羊内脏于一锅,形色繁多,肉质各异,味道酸辣兼宜,无腥不腻,汤鲜味美,入口生津,营养丰富,在气候偏冷的北方食用可御冷逐寒,食着往往半碗才下肚,便遍体生热,一碗吃完,则热汗淋漓。既经济实惠,又食用方便。
5.拉条子
维吾尔语叫“兰格曼”,是新疆各族人民非常喜爱的一种美食。其起源有众种版本,一说来源于山西,是由当年山西客带到新疆的;一说是维吾尔族同胞发明的;一说是由回族同胞发明的。
七、 住宿
1.天池大酒店
位置:阜康市迎宾路东侧博峰街南侧一区西段
星级:准四星;
客房数:87间155床位;
价格:380元∕间(普通标准间)
2.天池宾馆
位置:阜康市博峰街98号(市政府旁)
星级:二星;
客房数:50间88床位;
价格:168元∕间(普通标准间)
3.福林春饭店
位置:阜康市天池街12号
星级:;
客房数:65间117床位;
价格:188元∕间(普通标准间);218元∕间(商务标准间)
4.锦城商务酒店
位置:阜康市迎宾路63号
星级:三星;
客房数:48间88床位;
价格:188元∕间(普通标准间)
八、 行程推荐











